一、商户法人结算人同名变更
1.商户通过码钱商家助手APP进行操作同名卡变更,变更后实时生效;
2.具体操作如下:登录APP,我的—商户信息—结算卡—修改结算卡。
二、商户非法人结算人同名变更
1.商户通过码钱商家助手APP进行操作非法人同名变更,变更后,需要人工审核通过后方能生效;
2.具体操作如下:登录APP,我的—商户信息—结算卡—修改结算卡,上传授权函及结算卡照片;
3.操作方式同商户结算人同名变更。
三、商户结算人非同名变更/商户账户类型变更功能
商户结算人非同名变更/商户账户类型变更,通过服务商平台操作。
四、服务商侧变更流程
服务商可帮助商户操作各种类型的结算卡变更、公私之间互转、非法人与法人互转,需要提供对应的资质信息,审核通过后第二个工作日生效。
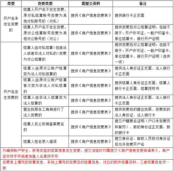
具体所需资料如下:

接口服务商联调地址:
http://39.106.84.215:8181/docs/saas/saas-1b6t4cic1bevl
接口服务商如需使用码钱系统请联系商务经理进行开通。
文档更新时间: 2024-01-15 10:39 作者:康飞